304am永利集团(中国)有限公司-Official Website
首页
集团概况
新闻中心
业务动态
304am永利集团官网
永利官网正网
信息公开
招标信息
您当前的位置:
首页
/
信息公开
/
公示公告
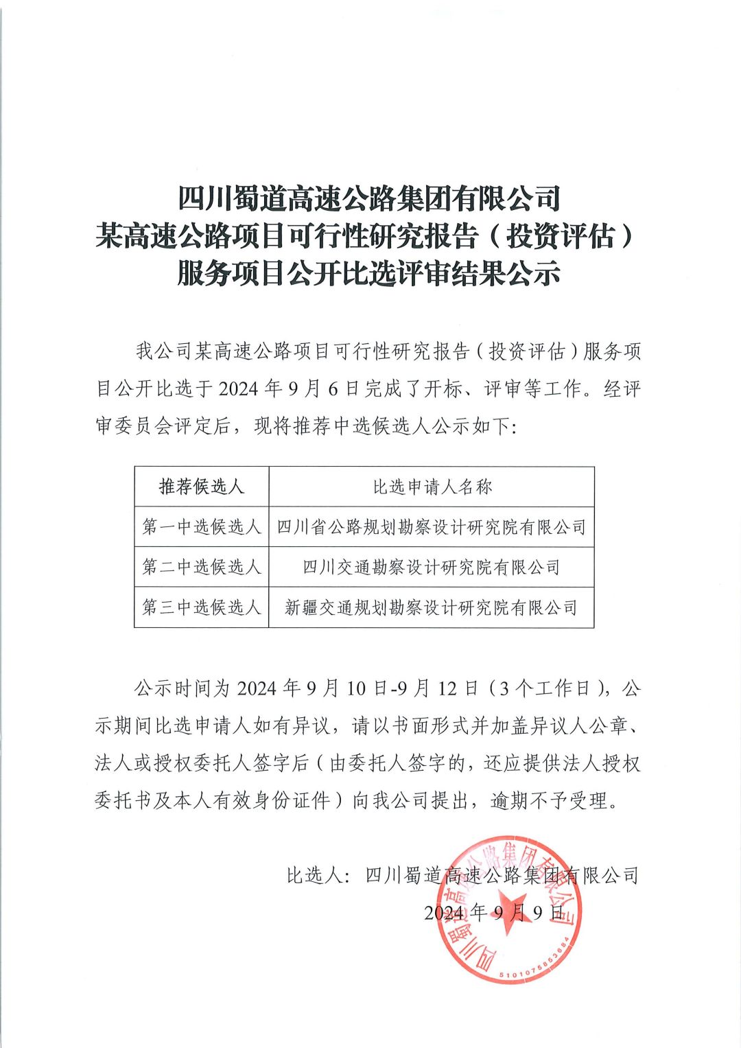
蜀高某高速公路项目可行性研究报告(投资评估)服务项目公开比选评审结果公示
2024年09月10日
8540人看过
3044am永利集团常年法律顾问服务项目公开比选结果公示
2026/02/24
3044am永利集团关于不法分子非法伪造我司印章及文件的澄清公告
2026/01/23
3044am永利集团关于不法分子非法伪造我司公章及文件的澄清公告
2026/01/09
隧道底板采空区钻探劳务协作项目中标候选人公示
2026/01/04
蜀道集团党委第一巡察组公告
2025/10/15
西宁高速普格段河口~鲁溪河二级110kV线路改造工程施工公开比选评标结果公示
2025/10/01
上一页
下一页
董事长邮箱
sdgsjtdsz@163.com
总经理邮箱
sdgsjtzjl@163.com
地址:成都市高新区天府一街535号两江国际大厦A栋
Copyright @ 304am永利集团(中国)有限公司-Official Website
版权所有 技术支持:
创企科技
蜀ICP备2022016653号-1